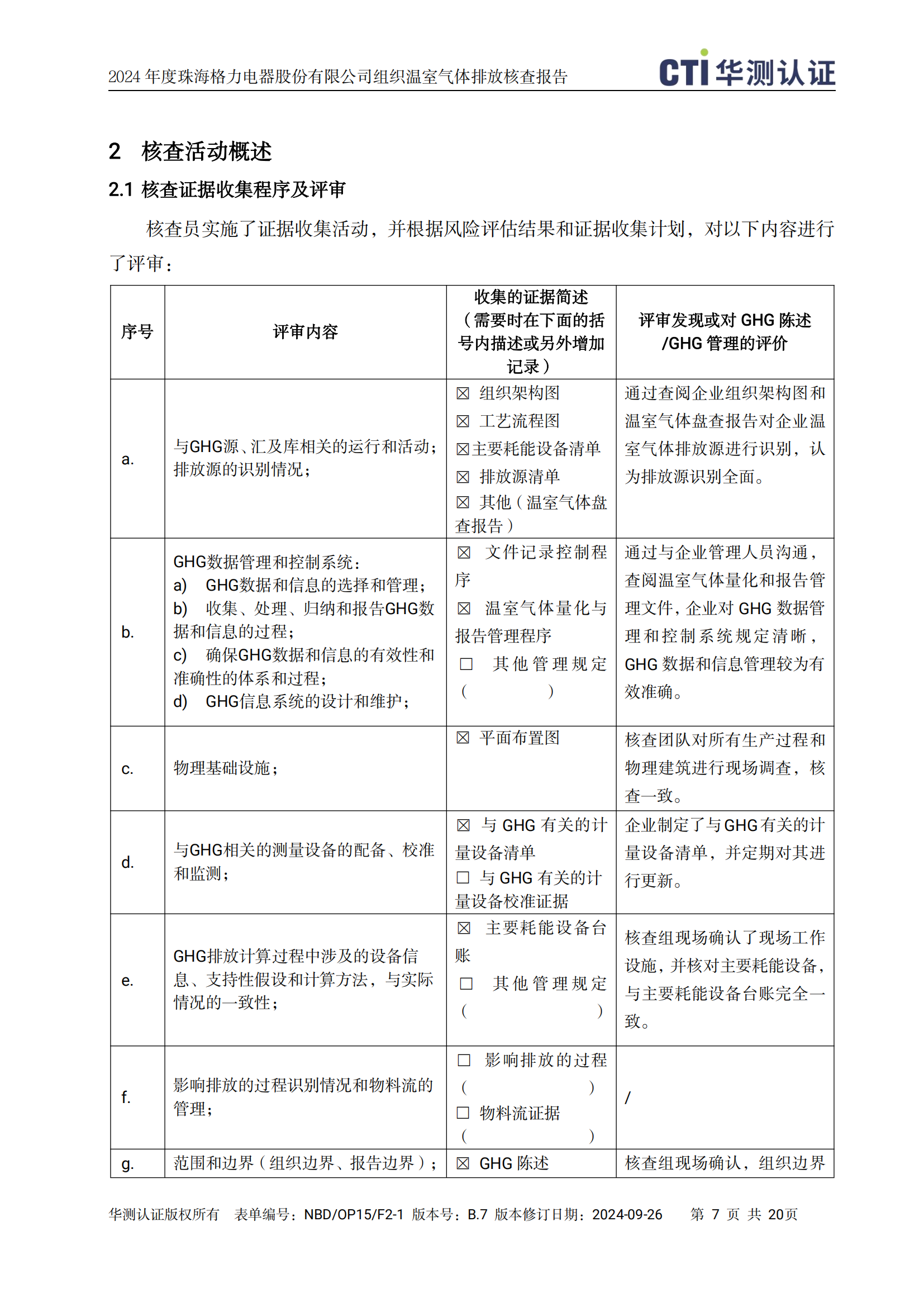
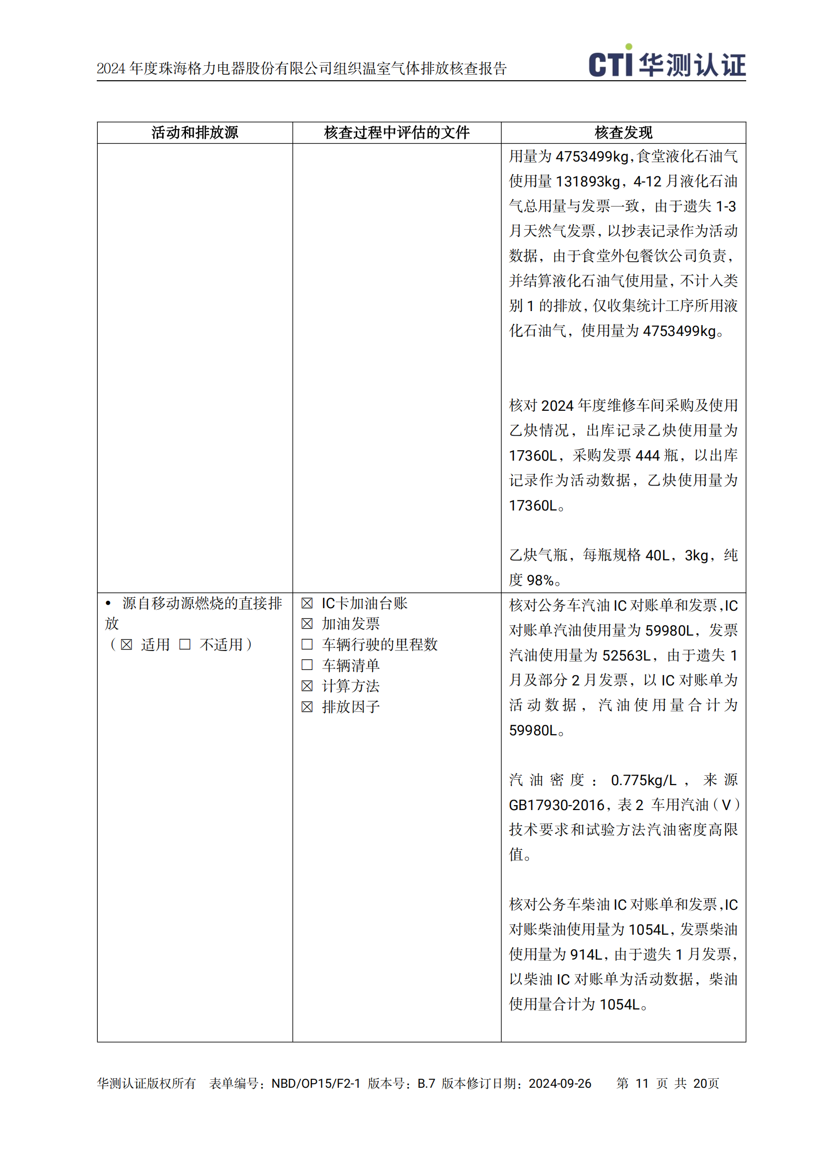
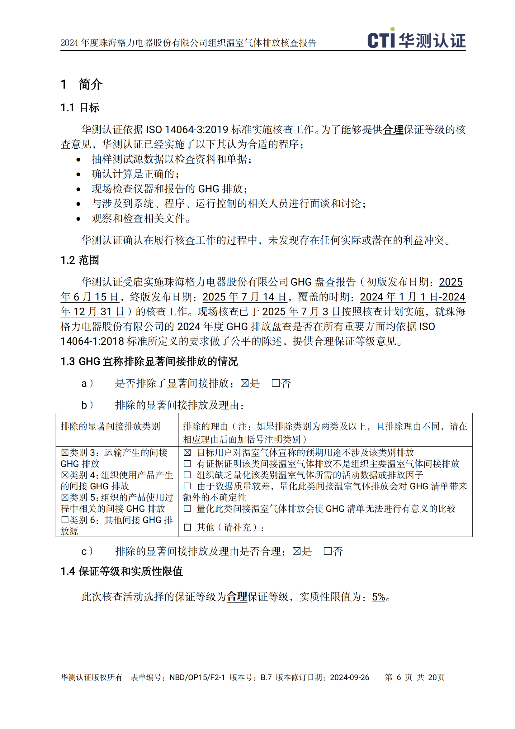
PA视讯电器24年度碳排放信息披露
发布时间:2025-08-25
经华测认证有限公司核查, 珠海PA视讯电器股份有限公司2024年度温室气体总排放量:598429.26吨二氧化碳当量 ,并且满足  5% 的实质性限值 。
详见华测认证有限公司出具的 温室气体核查声明及核查报告。
PA视讯电器子品牌
底部 -->
微信
总机:0756-8614883 + 传真:0756-8614998 中央空调咨询电话:(0756)8614883
Copyright@珠海PA视讯电器股份有限公司 粤公网安备 44040202000145号 粤ICP备05006515号